TARTIŞMA YAZISI:
HAYATIN BAŞLANGICINDAKİ İLK SIVI: SÜT
Ecz. Şeyma ŞAHİN
Bazı otoritelerce süt hayatımızdan çıksa da olur. Bazı otoritelerce olmazsa olmazımız. Peki ya sizce? Düzenli süt tüketiminiz mevcut mu? Ya da şöyle sorayım; büyüme ve gelişme hatta sağlığınıza sadece içerisindeki kalsiyumun mu etki ettiğini düşünüyorsunuz? Biraz daha açayım; içerisindeki vitamin, mineral, yağ, protein ile mi katkı yapıyor? Yoksa yeni tanışacağınız içeriğinde gizlenmiş inaktif kısımlarıyla mı?
1. Günlük yaşamda birçok insanın süt içtikten sonra daha kolay uyuduğunu ve bebeklerin anne sütü veya inek sütü ile beslendikten sonra sakinleştiğini görürüz. Son yıllara kadar, bu durumun hipoglisemi (kandaki şeker miktarının azalması) ile ilgili bir durum olduğu sanılmaktaydı. Ancak son yıllarda yapılan çalışmalar, bu etkinin biyoaktif peptit grubu olan opioid peptitlerle ilişkili olabileceğini göstermiştir. Söz konusu peptitler kana enjekte edildiğinde yatıştırıcı ve analjezik etki göstermektedir.
2. Domuzlar üzerinde yapılan çalışmalarda bazı süt peptitlerinin, çeşitli allerjik durumların etkisi ile ortaya çıkan anafilaktik reaksiyonların baskılanmasında rol oynadığı tespit edilmiştir. (Kimbilir daha da derinleşir ise çalışmalar son dönemde bebeklerde görülen alerjik reaksiyonlarındaki ciddi artışın bir sebebi de bebeklik çağında önerilmeyen inek sütü olduğu ortaya çıkabilir!!! Bu şimdilik sadece bir soru işareti)
Sütün içeriği aşağıdaki gibidir fakat biyoaktif peptidlerin etkinliği hiçbir zaman yadsınamaz.
a. Lipidler
b. Mineraller
c. Vitaminler
d. Laktoferrin
e. Laktoz ve oligosakkarit (Oligosakkaritler probiyotiklerin besinidir)
f. Büyüme faktörleri ve sitokinler
g. İmmunoglobulinler
h. Enzimler
i. Kazein ve peynir altı suyu proteinleri (whey protein)... Ve buradan türeyen peptidler.

3. UHT sütün LGG ile hidrolizi sonucunda bile opioid peptidler ortaya çıkmıştır.
Peki sadece süt müdür biyoaktif peptid içeren? Gelin beraber bakalım…
KODLU SiSTEMLER: BiYOAKTİF PEPTİDLER
Şu anda şunu yiyin, bunu yiyin diyenleri unutun… Gün geçtikçe değer kazanan bir yere yolculuğumuz.
Bugün size geleceğin beslenmesinden söz edeceğim hani şu anda bile kullanılan ve etkinliği ilaç ya da hormon gibi olan aminoasit dizilerinden…
Vücut yapıtaşınız aminoasitlerdir. O aminoasitlerden proteinler oluşur. Protein oluşurken bu proteinlerin belli kısımları vardır. İste bu kısımlar sizin vücudunuza yararlı olan “aktif peptidleri” saklar.
Protein yapısı içerisinde ağırlıklı inaktif olan peptidler sindirim enzimleri ya da probiyotikler ile aktif hale geçer. Ve adı BİYOAKTİF PEPTİD olur.
.jpg)
Biyoaktif peptid kaynakları: Hayvansal ve bitkisel
Süt ve süt ürünlerinde ağırlıklı olmak üzere tüm gıda bileşenlerinde bulunmaktadır. Et (kırmızı, beyaz, balık), baklagiller, amaranth, soya, pirinç, sorgum, kabak, mantar.
Sindirim enzimlerine karşı dirençli olup, sindirim enzimlerini (papain, kazein, tripsin v.b.) aktifleşmek için kullanırlar. Ya da probiyotikler ile aktif hale geçerler. (Her suş aynı etkiyi vermez, alt suş çok önemlidir.) Lignoselülozik biyokütle ve algler elde edilen diğer kaynaklarıdır.
Biyoaktif peptid elde etme yolları:
a. Enzimatik hidroliz (pepsin, tripsin, papain, bromelain v.b.)
b. Laktobasil v.b. suşlarla gibi mikrobiyolojik fermantasyon
c. Hidroliz ve mikrobiyolojik fermantasyon karışımı
d. Yüksek ısı ve basınca maruziyet ile gıda işleme
Biyoaktif peptid fonksiyonel özellikleri:
1. Bağışıklık sistemini güçlendirici
2. Antikanser
3. Kolesterol düşürücü
4. Tansiyon düşürücü
5. Kalp sağlığı
6. Kemik ve eklem sağlığı
7. Cilt sağlığı
8. Antistres ve anksiyete
9. Antitrombotik
10. Antimikrobiyal
11. İmmunomodülatör
12. Mineral bağlayıcı (şelatör)
13. Antioksidatif
v Şimdilik 1500 çeşidi tanımlanmıştır.
v 2-20 arasında aminoasitten oluşmuşlardır. L-pirolin, L-lizin ve L-arjinin gibi hidrofobik bir aminoasit ile birleşmişlerdir.
v Hormon ya da ilaca benzer etkinlik gösterir.
v Etkinlikleri aminoasitlerin sıralı dizimine bağlı olarak değişir, her biri ayrı kodla dizilmiştir.
Etki mekanizmaları:
1. Bazı biyoaktif peptidler ACEI, bazıları da ARB benzeri etkinlik gösterir. (Antihipertansif etkinlik) L. plantarum ve L. helveticus biyoaktif peptidler üretiminde rol alan iki Laktobasil suşudur. Fakat diğer bakteri suşlarının da etkisi vardır. Bakteri suşunun parçalamasına göre fonksiyonel özellik değişmektedir. Süt, mısır ve balıkta ACEI etkinlik gösteren biyoaktif peptidler yüksek oranda bulunmaktadır. Örneğin burda işlev gören 2 tane tripeptid S. cerevisiae ve L. helveticus tarafından aktive edilmektedir.
2. Bitkiden elde edilen biyoaktif peptidler insülin benzeri etki ortaya çıkarmaktadır. Süt proteinlerinden elde edilen biyoaktif peptidler özellikle alfa glukosidaz ve DDP-4 üzerine etkinlik göstererek özellikle tip 2 diyabet gelişiminde rolü olan metabolik olayları düzenler. DDP-IV benzeri etkinlik (antidiyabetik etkinklik) (sonu- gliptin ile biten ilaç grubuna benzer etkinin yanı sıra, ekstenatid ve liraglutid benzeri etkinlikleri de dolaylı yoldan vardır. )
3. Pirinç ve soya fasülyesindeki proteinler ağırlıklı olarak immun sistemde rol oynarlar.
4. Antiinflamatuvar etki gösteren peptidler ağırlıklı olarak yumurta, süt, soya ve bitkilerde bulunur. Yumurta beyazı proteini olan ovotransferrin antimikrobiyal etkidedir. Yumurta sarısında antioksidan içerik daha yüksektir.
5. Örneğin glutatyon bir endojen tripeptidtir (sistein, glutamin, glisin). Diğer endojen antioksidan peptidler; dipeptid olan karnosin (beta alanin, L-histidin) anserin ve balanindir . Örneğin melatonin de antioksidan etki gösteren peptidtir. Bu peptidlerin diyabet üzerine etkinlikleri de vardır.
6. Arpa ve pirinç biyoaktif peptidlerinin antikanser etkinliği yüksektir.
7. Proteinlerden kasıt olarak elbette bazı proteinler alınınca gerekli parçalayıcı enzimleri yok ise alerjik reaksiyonların tetiklendiği ya da antijen olarak görüldüğü alerjik reaksiyona sebep olabilir fakat burada bahsedilen proteinin yararlı kısmının aktif hale getirilmesidir.
8. Opioid etkisi Tyr-Gly-Gly-Phe-(Met or Leu) dizilimine bağlıdır. Alfa ve beta kazomorfin ayrıca laktorfin opiopid agonisti, Kazoksinler ise antagonisti olarak işlev gösteren biyoaktif peptidlerdir. Kazomorfinler analjezi sağlamanın yanı sıra duygu durum, insülin ve somastotin salgılatarak yemek sonrası metabolizmada, GI geçiş zamanını uzatarak besinlerin daha iyi absorpsiyonuna yardım eder. Aynı zamanda antidiyaretik etki gösterir. Opioid etki gösteren peptidler buğday gluteni veya kazeinin pepsin ile sindirilmesi sonucu oluşur. (Buraya dikkat!!! Son dönem trendi glutensiz beslenmektir. Fakat buğday gluteni de vücudunuz için gereklidir. )
9. Şelatör etkinlik: Kalmadulin gibi kalsiyum bağlayıcı biyoaktif peptidler kazein ya da keten tohumundan elde edilir. Yani mineralleri bağlayarak emilimlerini kolaylaştırır böylece vücuda daha yararlı hale gelir.
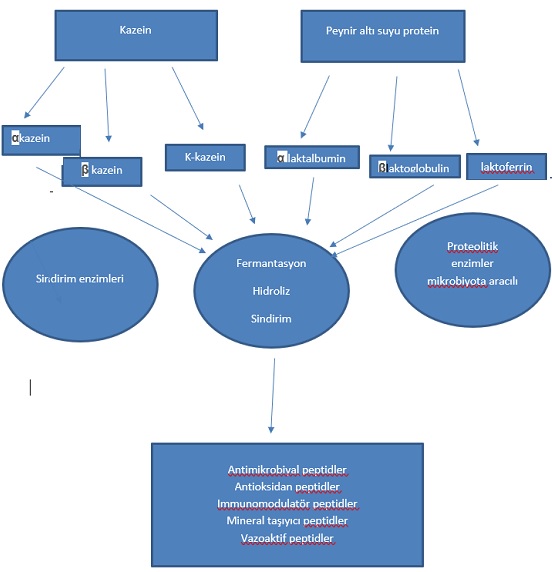
10. Genel olarak sütün başlıca protein fraksiyonları; kazeinler, α-laktalbumin, β-laktoglobulin, immünoglobulinler, laktoferrin, proteoz-peptit fraksiyonları (ısıya stabil, asitte çözünebilen fosfoglikoproteinler) ve minör peyniraltı suyu proteinleri olan transferrin ve serum albuminidir. Bu proteinlerden biyoaktif peptitler gastrointestinal proses sırasında açığa çıkabilmektedir. Genellikle bu peptitler hormon benzeri özellikleri ile çeşitli fizyolojik etkilere sahiptirler.
11. 64 aminoasit içeren kazeinomakropeptit (CMP) bunların istisnasıdır. Küçük boyutlu ve hidrofobik özellikte olmaları daha kolay absorbe edilmelerine yardımcı olmaktadır.
Şimdiye kadar bulunan 1500 çeşit biyoaktif peptidlerden bazıları piyasaya yavaş yavaş gıda takviyesi olarak sürülmektedir. Bunlardan biri de biyoaktif kolajen peptid (18 farklı aminoasit) tir.
Günün trendlerine uyarken doğduğunuz coğrafyada yetişen her gıdaya ihtiyacınız olduğunu unutmayın. Çünkü vücudunuzdaki mikrobiyota tam da buna göre ayarlı. Beslenme düzenini değiştirirken özel bir rahatsızlığınız yok ise günün trend beslenme alışkanlıklarına direkt uymanız sağlığınız açısından çok ta olumlu etkileri size yaşatmayacaktır.
Sağlıklı kalmanız dileğiyle…
seymasahinecz@gmail.com
1. Sánchez A. and Vazquez A. Bioactive peptides: A review. Food Quality and Safety, 2017, 1, 29–46
2. El-Fattah A.A et al. Developing functional yogurt rich in bioactive peptides and gammaaminobutyric acid related to cardiovascular health. Food Science and Technology 98 (2018) 390–397
3. Tu M. Et al. Advancement and prospects of bioinformatics analysis for studying bioactive peptides from food-derived protein: Sequence, structure,and functions. Trends in Analytical Chemistry 105 (2018) 7e17
4. Lorenzoa J.M et al. Bioactive peptides as natural antioxidants in food products- A review. Trends in Food Science & Technology 79 (2018) 136–147
5. Xua Q et al. Bioavailability of bioactive peptides derived from food proteins across the intestinal epithelial membrane: A review. Trends in Food Science & Technology 86 (2019) 399–411
6. Şimşek A, Kılıç B. Et Kaynaklı Biyoaktif Peptitler ve Fonksiyonel Özellikleri Gıda (2016) 41 (4): 267-274
7. Kınık Ö, Gürsoy O. Süt Proteinleri Kaynaklı Biyoaktif Peptitler. Mühendislik Bilimleri Dergisi 2002 8 (2) 195-203
8. Patil S.P. et al. Plant‑Derived Bioactive Peptides: A Treatment to Cure Diabetes. International Journal of Peptide Research and Therapeutics. 2019
9. Karami Z, Akbari-adergani B. Bioactive food derived peptides: a review on correlation between structure of bioactive peptides and their functional properties. J Food Sci Technol (February 2019) 56(2):535–547
10. Chang C. Et al. Egg proteins: fractionation, bioactive peptides and allergenicity. J Sci Food Agric 2018; 98: 5547–5558
11. Ghanbari R. Review on the Bioactive Peptides from Marine Sources: Indication for Health Effects. International Journal of Peptide Research and Therapeutics.2018